yl23455永利官网
yl23455永利官网
联系我们
OA系统
EN
yl23455永利官网
学院简介
管理团队
工会教代会
管理制度
资源下载
师资力量
在职教师
助理研究员
特聘教授
访问学者
离退休教师
人才招聘
党的建设
基层党建
学习园地
分党校
人才培养
本科
硕士
博士
旅游实验教学中心
科学研究
科研动态
学术会议
科研信息
科研简报
学科建设
期刊目录
讲座预告
硕博论文
产业合作
产业合作
高端培训
远程教育
国际交流
新闻通知
交流项目
文件下载
招生信息
本科
硕士
博士
留学生招生
学生工作
学生活动
学子风采
管理事务
校友工作
活动新闻
走进校友
校友会
校庆专栏
校友捐赠
值年聚会
荣休教工
yl23455永利官网
>人才培养
>本科
教研活动
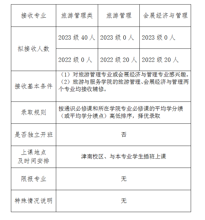
yl23455永利官网2024年接收辅修专业计划
发稿时间:2024-04-19 10:34
地址:天津市津南区同砚路38号 [300071]
版权所有 :中国·永利yl23455(股份)有限公司-官方网站
津教备0061号
津ICP备12003308号-1
津公网安备12010402000967号